详细内容
韩国发布加强进口中秋食品的通关检查的指示
2022-09-20 16:43:09 点击量:
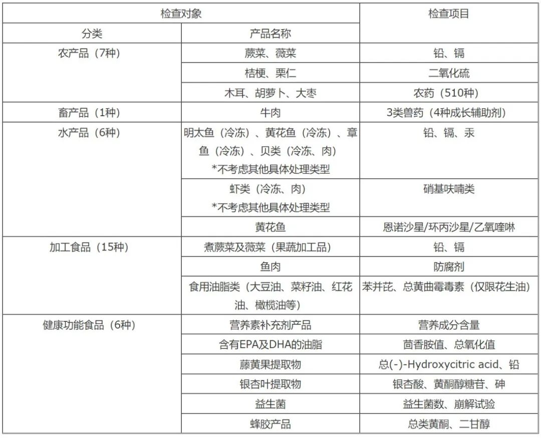
2022年8月10日,韩国食品药品安全部(MFDS)发布消息称:8月17日~8月26日,韩国食品药品安全部将加强进口中秋食品的通关检查,检查产品及检查项目如下表所示:
检查方法:农林产品(对各出口公司、包装地点检查1次)、水产品(各出口公司检查1次)、畜产品(对各境外工厂检查1次)、加工食品及健康功能食品(各生产公司检查1次以上)。*必要时可增加附加检查。
下一篇: 韩国优秀进口企业制度



韩国发布加强进口中秋食品的通关检查的指示
2022-09-20 16:43:09 点击量:
2022年8月10日,韩国食品药品安全部(MFDS)发布消息称:8月17日~8月26日,韩国食品药品安全部将加强进口中秋食品的通关检查,检查产品及检查项目如下表所示:
检查方法:农林产品(对各出口公司、包装地点检查1次)、水产品(各出口公司检查1次)、畜产品(对各境外工厂检查1次)、加工食品及健康功能食品(各生产公司检查1次以上)。*必要时可增加附加检查。
国务院新闻办公室新闻备案文号: 冀新网备132006002号 工业与信息化部批准文号:冀ICP备11016644号-2 技术支持:【蓝点网络】
网络违法犯罪举报网站 中国互联网举报中心 12321网络不良与垃圾信息举报中心 12318全国文化市场举报网站 河北省互联网违法和不良信息举报网